拼多多Temu国内订单开始恢复
摘要
由于此前美国加征关税导致成本上升,Temu在5月初全面停止了从中国直接发货,转而销售美国本土仓库的商品。关税调整后,Temu迅速恢复了从中国发货的商品供应,并逐步增加直发商品种类。分析师预测未来几周Temu将有更多从中国直发的商品。
关税调整后,中国到美国的订单量激增。物流科技公司Flexport的创始人称,自贸易协议签署后,从中国到美国的海运订单量增长了35%。东南物流(越南)上海分公司也表示,订舱和咨询量猛增3至4倍。浙江义乌的外贸订单也重新忙碌起来。
为应对关税战,Temu曾采取本地化运营策略,如招募美国本地卖家、转向半托管模式等。半托管模式允许商家负责国内和海外仓储及配送,提高物流效率并避免进口关税。Temu还推出了“Y2”模式,允许卖家直接从中国邮寄商品到美国消费者手中,降低成本。此外,Temu积极推进本地化采购,拓展澳大利亚、日本、韩国等市场。
Temu自上线以来以“极致性价比”为核心竞争力,通过全托管模式降低商家运营成本。关税战期间,Temu的价格优势受到冲击,但随着关税调整,其价格优势得以稳住。未来,Temu需要继续灵活调整策略,应对复杂多变的市场形势,抓住市场机会,进一步巩固其在跨境电商领域的地位。

Temu恢复从中国发货
中美之间的关税战,似乎有了降温的势头。
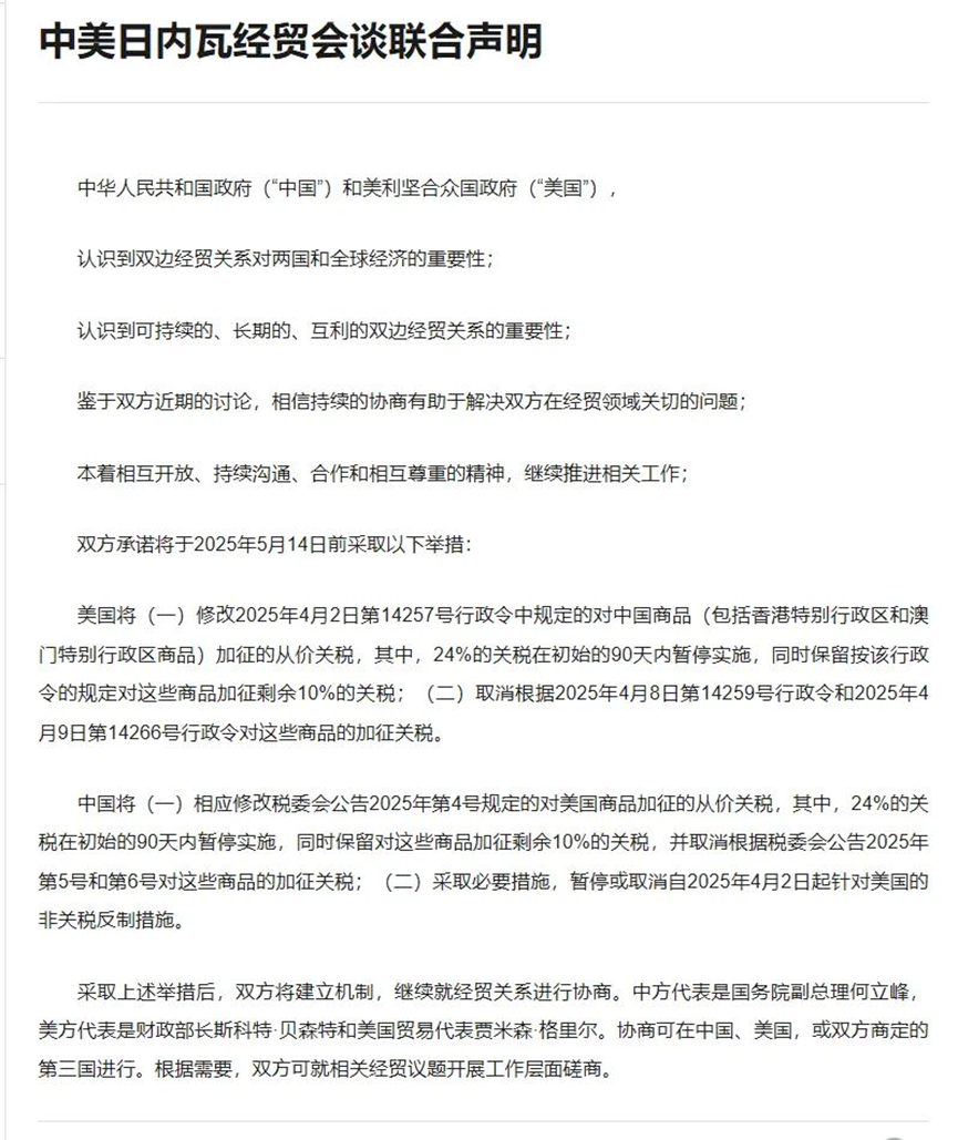
近日,中美发布联合声明,双方都承诺要大幅降低关税。美国方面的行动很快,根据美国白宫5月12号发布的行政命令,就在美东时间5月14号凌晨,他们做了几件事。
第一,撤销计划中的大增关税:之前美国计划对中国商品(包括香港、澳门)加征总共91%的关税,现在这个计划取消了。

图源:微博
第二,调整已有的关税:对于之前已经加征的34%对等关税,美国决定暂停其中的24%,暂停期是90天,保留剩下10%的关税。
第二,对中国包括香港在内的小额包裹关税也做了下调或撤销。比如,国际邮件的从价税率从120%降到了54%,而且原定6月1号要把从量税标准从100美元提高到200美元的计划也取消了。

中美日内瓦经贸会谈联合声明 图源:商务部
根据中美双方关税调整安排,针对美方取消对中方91%的加征关税举措,中方同步取消对美国商品相应91%的反制关税;
另外,对于美方调整的34%对等关税,中方也采取同样的做法,其中24%商品的反制关税暂停征收90天,剩余10%关税继续保留。
同时,中方还同步暂停或取消针对美国的部分非关税反制措施,以回应美方关税减免行动。
中美双方暂停关税战,无疑给了处在压力下的外贸商家和跨境电商平台一些喘息时间。
这不,前脚关税战刚暂停,后脚拼多多旗下跨境电商平台Temu,就逐渐恢复了从中国直接发货的商品供应。
前段时间,由于美国大幅加征对中国商品的关税,这导致相关产品成本上升,市场售价随之提高,这意味着,不少美国客户可能架不住额外的支出,会暂停或者取消订单。
面对由此产生的巨大经营压力,Temu不得不在5月初全面停止了从中国直接发出的商品,转而销售美国本土仓库的商品。

图源:Temu 官网
当时,为了不用承担额外的进口关税,保持低价优势,Temu还积极招募美国本地卖家入驻,转向本地化运营。
好在,没过多久,中美双方就宣布暂停关税战,市场得以重新活跃。据悉,现在Temu网站上重新出现了从中国发货的热销商品。分析师预测,未来几周,Temu将有更多从中国直发的商品。
更利好的声音是,目前小包裹关税再次降低到了30%,要知道,前面提到的联合声明中,小包裹的关税就已经从120%降至54%。
关税大幅下降之后,市场上中国到美国的订单立刻激增。最近就有一个典型的案例,比如物流科技公司Flexport创始人兼首席执行官瑞安·彼得森近日发帖称:“自贸易协议签署以来的第一天,从中国到美国的海运订单量就增长了35%。大量订单积压即将到来,船只很快就会售罄。”

海运市场单量复苏图源:X
另有东南物流(越南)上海分公司总经理刘祁峰透露,(5月12日)当天公司接到的订舱和咨询量较近期猛增3至4倍,业务电话铃声此起彼伏,工作人员忙得不可开交。
近日,“关税一降美国客户赶紧打电话下订单”的话题还冲上了热搜,其中,在浙江义乌,外贸订单又重新恢复忙碌。

图源:微博
面对恢复活跃的市场,Temu也赶紧做出行动,抓住销量爆发的机会。Temu采取的办法是,借助全托管的优势承接市场需求。
近日,网上曝出了一则卖家消息,Temu平台正在为恢复面向美国市场的全托管模式做准备。多位卖家已收到平台买手通知,称“非半托管”业务即将重新上线,催促卖家抓紧备货,并建议将热销商品的备货量在现有基础上增加30%-40%,以应对即将到来的订单增长。

图源:卖家截图
可以猜测出,随着中美关税战的暂停,拼多多Temu将会迎来新一波市场机会。

关税战暂停,拼多多Temu的价格优势稳住了
关税战来袭汹汹,必然会对Temu的价格优势造成不小打击。
要知道,Temu自上线以来,就以“极致性价比”为核心竞争力。
并且,通过采用全托管(非办托管)模式,商家仅需负责生产供货,而平台承担选品、定价、仓储、营销、物流和售后等环节,大幅降低了商家的运营成本,并且能让Temu拿到更低的价格。

图源:雨果跨境
不过,在关税冲击下,拼多多Temu的价格优势或难守。最直接的影响因素就是征收小额包裹关税。
在过去,美国对境外小额包裹给予免除关税的优待,因此,为了“薅羊毛”,Temu和Shein等跨境电商平台,大量采用小额包裹的方式,抓住美国的小额包裹关税豁免政策红利,借此降低商品成本。
有市场消息指出,2023年,大约有10亿个小额包裹,借助小额豁免政策进入美国市场,绝大多数来自中国。而在这些包裹中,有将近三分之一的量是由Temu和Shein这两家公司贡献的。
随着关税战的到来,美国政府开始对这一政策下手了。今年2月1日,特朗普开始对中国商品加征10%关税,并取消T86清关政策,即800美元以下包裹享受免税待遇。
后来,特朗普的想法琢磨不定,到了2月7日又暂时恢复T86清关政策,紧接着自5月2日起正式终止。
面对变化不断的全球贸易规则和美国关税,4月15日,Temu直接发布一纸声明,宣布上调美国站商品价格。
涨价对销量带来的影响很直接,据彭博社分析信用卡和借记卡数据,4月25日至5月1日期间,Temu销售额同比下降17%。
为了摆脱关税战对自身的束缚,Temu逐渐放弃全托管,投入半托管模式的怀抱。早在去年3月份,Temu悄悄上线了半托管模式,开始着手行动。
半托管相比全拓宽的优势在于,允许商家负责国内和海外仓储以及配送,退换货自主权也归还商家。

图源:雨果跨境
值得注意的是,半托管模式面向海外仓有货的卖家,这样就可以动用在美国当地的仓库库存商品,提高物流效率。
这样一来,当消费者下单时,商品可以直接从美国本土的仓库发出,无需再从国外进口,从而避免了进口关税的征收。这种“本地仓”模式有助于Temu在关税战之下,继续保持其价格优势。
值得一提的是,Temu在4月27日推出了名为“Y2”的全新模式,也属于半托管模式的一种。
这个模式允许卖家自行将商品从中国直接邮寄到美国消费者手中,而无需事先将货物运送到海外仓库或平台指定的仓库。
这样一来,卖家不仅省去了美国仓库的仓储费用,也避免了库存积压的风险。特别是在当前关税的背景下,这种模式更加灵活,成本也更低。
为了降低关税带来的成本压力,Temu今年一直在积极推进本地化运营策略。例如,在采购方面,Temu开始直接在当地进行采购。5月9日,Temu发布了最新消息,宣布正式向澳大利亚本地的卖家开放平台,允许他们直接向澳大利亚的消费者销售商品。今年,Temu还开始在日本和韩国招募卖家,进一步拓展其本地化运营的版图。
另外,自2月份以来,Temu持续以高薪吸引亚马逊的员工加入。据媒体报道,Temu针对亚马逊P7级别及以上的员工,提供了比市场平均薪资高出40%到60%的薪酬方案,并已成功从亚马逊、沃尔玛以及TikTok电商部门挖走至少12名员工。
显而易见,Temu的本土化运营战略,已经徐徐展开。眼下,关税战暂时偃旗息鼓,Temu尚能稳住其价格优势。
但市场形势复杂多变,Temu还需要灵活调整策略,时刻保持警觉。









