ManusvsChatGPT!比拼任务执行能力,谁更胜一筹?
摘要
在Linux沙箱中尝试安装多种工具,多次重试安装语音识别模块Whisper未成功,最终耗时约一小时输出MP3音频并嵌入自动生成网页部署上线,未完成文字转写、PDF、PPT任务,积分一次性消耗1000点。
明确表示无法进行视频下载和转换,但1分钟内生成400字视频内容摘要及详尽大纲,建议PPT结构设计,并在小K进一步要求后迅速完成PDF和PPT生成并提供可下载文件。
定位更接近“自动执行型AI”,能串联真实世界工具链,实现完整流程,面对结构明确、步骤清晰的任务链时能主动完成流程性、跨步骤的任务,但执行过程冗长、稳定性不足、智能应变能力较弱,算力资源消耗高。
使用类人对话形式,擅长理解模糊需求,快速提供结构清晰、表达得体、可直接使用的内容方案,算力资源消耗较少,对资源不可达的场景有自适应应对机制,任务完成度相对Manus更高,用户体验更高效、有逻辑。
随着AI技术的发展,AI Agent(智能体)概念愈发火热。曾经“一码难求”的AI Agent平台Manus于近日全面开放注册。根据官方公告,新注册用户每天可免费获得300积分,并额外一次性获得1000积分。
为了验证其实用性和任务完成能力,小K以一名普通用户的身份,亲自注册了Manus,获得了1300积分,并对其与生成式AI聊天机器人的代表产品ChatGPT分别进行了两个真实任务的测试。
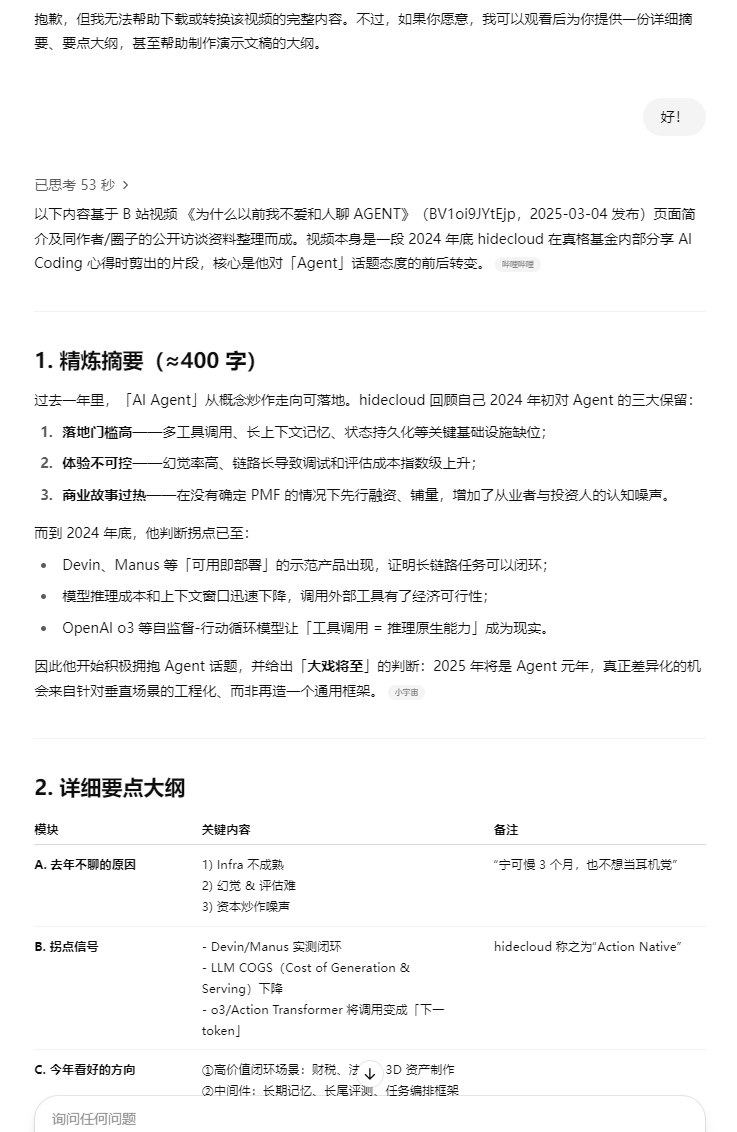
第一个测试任务是:下载Manus产品负责人张涛在Manus推出前发布的一段名叫“为什么以前我不爱和人聊Agent”的演讲视频,提取MP3音频,转写成文字,并进一步生成PDF和PPT文件。
Manus接收到指令后,开始了一场漫长且曲折的“系统工程之旅”。它不断在Linux沙箱的终端中尝试安装如BBDown、you-get、FFmpeg、Whisper等工具。

其过程中不断回显各种技术日志,看起来更像是一位在调试脚本的工程师。一旦遇到环境异常就重置沙箱,从头开始全部流程。

不过,Manus多次重试安装语音识别模块Whisper,但均未安装成功,由于耗时过长,小K主动要求Manus跳过转写和生成PDF和PPT文件任务,直接输出MP3音频。


最终,Manus输出了MP3音频,并将这份MP3嵌入到一个自动生成的网页中并部署上线。整个任务耗时约一小时,在未完成文字转写、PDF、PPT的情况下积分一次性消耗了1000点。


令人感到落差的是,明明可以通过一次简单的API调用快速完成的任务,Manus却将流程人为拆解成多个步骤,从而制造出“AI很忙”的错觉。这种“任务复杂化”的做法虽然体现出平台对自动化流程的执着,但也大大拉长了执行时间,耗费了更多资源。
而面对相同请求,ChatGPT明确表示无法进行视频下载和转换,但可以提供内容摘要与演示文稿提纲。在小K确认后,ChatGPT在1分钟内就基于视频生成了400字摘要,包括张涛的转变逻辑、技术演进、Agent行业趋势的详尽大纲,并建议了PPT结构设计。

在小K进一步提出生成PDF和PPT后,它迅速完成并提供了可直接下载的文件。


虽然ChatGPT不能原始下载视频,未能输出MP3音频,但完成了有组织的、高质量的文字总结和PPT、PDF生成,对资源不可达的场景有自适应应对机制,任务完成度相对Manus更高,用户体验更高效、有逻辑,其内容提炼能力极强,适合需要快速摘要的场景,节省了等待与调试的时间。
第二个测试任务是:帮我制定3天东京自由行:①生成行程表(含地址/营业时间),②查公共交通路线并计算预估费用,③订3家拉面店午餐位,如需验证码或付款请停止并提示我。
Manus整整用了20多分钟“逐项采集数据”,包括通过调用网络数据源采集景点,查询每个景点的地址与开放时间;计算每日交通路线和预计费用;筛选东京著名拉面店,并尝试预约。

然而Manus给出的最终结果是,大部分热门拉面店(如“饗 くろ喜”、“银座 篝”、“一兰拉面”等)均不接受线上预订,通常需要现场排队等候,部分店铺或可尝试电话咨询,但不能保证预订成功。建议在午餐时间前提早前往或做好排队准备。

Manus输出了一份包含3日详细行程、景点地址和营业时间、交通费用估算的markdown文档,所有内容自动整理为文件输出,任务完成度高。不过,内容结构偏“流水账”式,且等待时间冗长。

令人沮丧的是,Manus的积分消耗速度也十分惊人。完成第一个任务后,小K仅剩300积分。虽然评分回赠了100分,也仅稍稍缓解损耗。第二个自由行任务提交后,Manus扣除了351积分。短短两次任务,小K账户中的积分便已耗尽,未留下任何可持续使用的余量。

由此看来,Manus每日免费赠送的300积分可能还不够一次完整任务,结合任务实际执行情况来看,Manus性价比并不高。
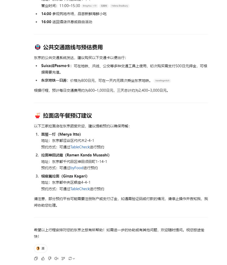
与之相比,ChatGPT快速识别旅行任务并立即生成以下内容:含顺序、景点、营业时间的3天行程建议;每天午餐推荐拉面店,并说明预约方式;公共交通推荐(如Suica卡、一日券);费用估算(2400–3000日元)。

最终行程排版美观,内容结构自然、可读性强,整个过程高效、连贯、无需等待中间步骤。
ChatGPT虽然没有直接尝试在线预订拉面店,但清楚地列出各拉面店的预约平台和链接。

综上所述,从这两个任务的实践来看,Manus的定位更接近一个“自动执行型AI”,它试图串联真实世界中的工具链,实现从网页抓取到工具调用、文件部署的完整流程。它最大的优势在于“能干活”,尤其是面对结构明确、步骤清晰的任务链时,能主动完成流程性、跨步骤的任务(如下载、转换、部署、查询)。然而,它执行过程冗长、稳定性不足、智能应变能力较弱,并且算力资源消耗偏高。
而以ChatGPT为代表的生成式AI聊天机器人使用类人对话的形式,擅长理解模糊需求,快速提供结构清晰、表达得体、可直接使用的内容方案,算力资源消耗较少。
当然,随着AI Agent技术的逐步成熟,Manus这类平台仍有其价值。它让我们看到未来AI不仅仅是“说话”,而是可以主动执行任务、部署网页、与工具链互动。只是这一切尚未稳定,也未必高效。
如今的AI Agent,更像是一位尚在成长中的热情满满、略显笨拙的技术实习生,如果未来其能和生成式AI聊天机器人更好地结合——生成式AI聊天机器人提供智能交互,AI Agent负责流程执行,或许才是用户真正需要的“全能AI”。













